91国产
2438257
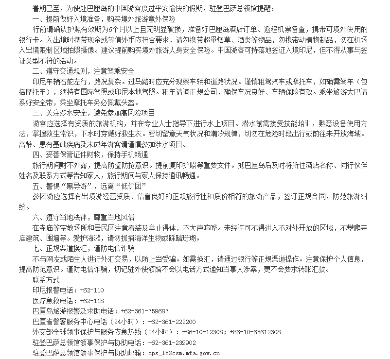
驻登巴萨总领馆提醒暑期赴巴厘岛中国游客注意旅游安全
20
中国领事服务网
2024-08-05
38811
出行提示
无障碍
|
微信
|
微博
|
手机版
|
长者版
91国产
关键词
搜 索
91国产
91国产公开
互动交流
办事服务
文化旅游
专题专栏
数据开放
当前位置:
91国产
>
专题专栏
>
最新专题
>
应急管理
>
出行提示
驻登巴萨总领馆提醒暑期赴巴厘岛中国游客注意旅游安全
时间: 2024-08-05 14:17
来源: 中国领事服务网
扫一扫在手机上查看当前页面
附件:
已阅
打印
关闭
相关文档
关联链接
×
您访问的链接即将离开“
”门户网站 是否继续?