91国产
1829091
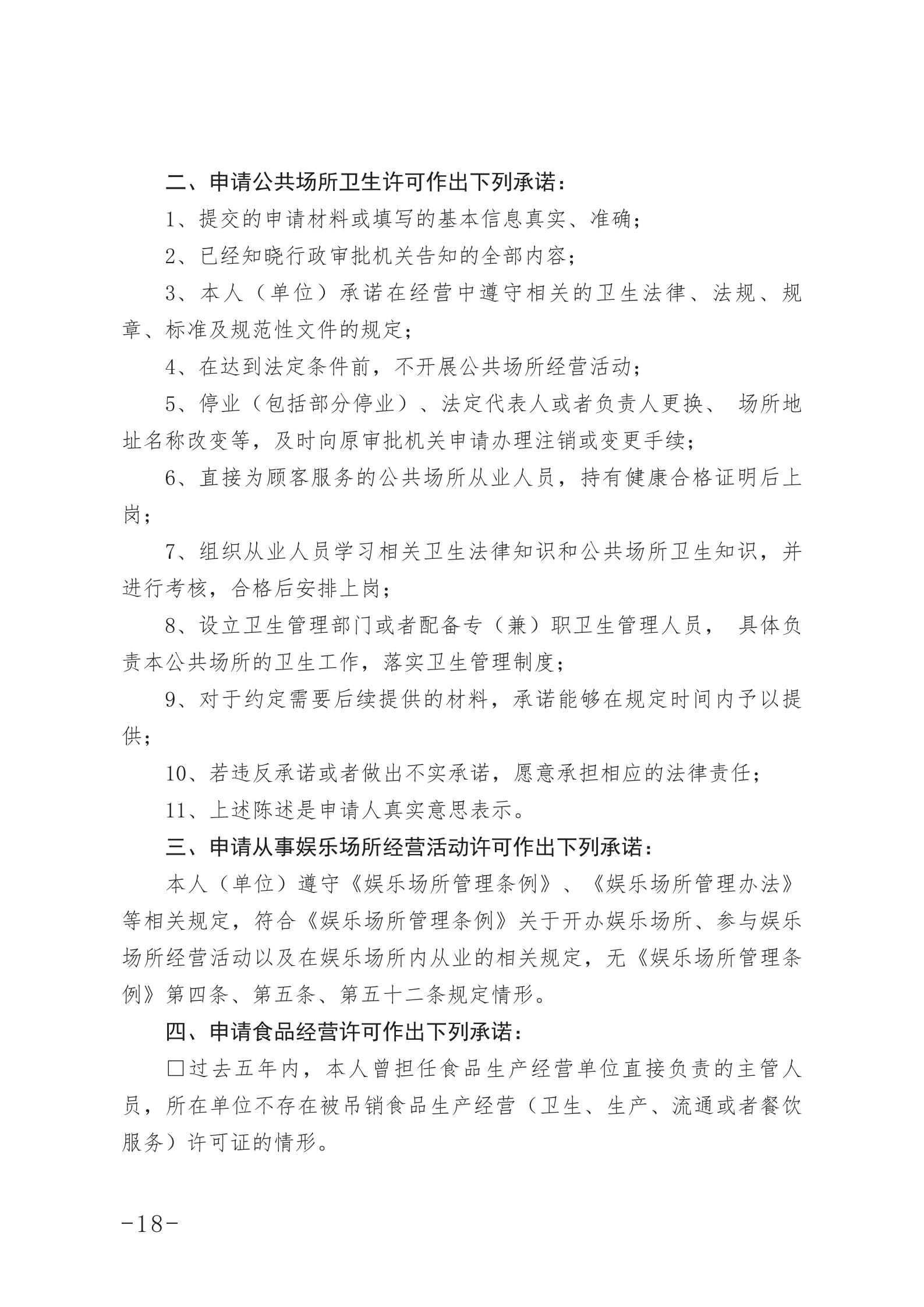
关于印发《“我要开歌舞厅(KTV) ” “一事联办”实施细则(试行)》的通知
20
2021-09-18
25396
其他主动公开文件
无障碍
|
微信
|
微博
|
手机版
|
长者版
91国产
关键词
搜 索
91国产
91国产公开
互动交流
办事服务
文化旅游
专题专栏
数据开放
当前位置:
91国产
>
91国产公开
>
政策
>
其他主动公开文件
关于印发《“我要开歌舞厅(KTV) ” “一事联办”实施细则(试行)》的通知
关于印发《“我要开歌舞厅(KTV) ” “一事联办”实施细则(试行)》的通知
时间: 2021-09-18 17:20
来源:91国产
索
引
号
MB1991395/2021-64333
发文日期
2021-09-17
发文机构
91国产
发文字号
武文旅发〔2021〕17号
主题分类
其他
有
效
性
有效
扫一扫在手机上查看当前页面
附件:
已阅
打印
关闭
相关解读
【文字】关于《“我要开歌舞厅(KTV)”“一事联办” 实施细则(试行)》的政策解读
09-20
×
您访问的链接即将离开“
”门户网站 是否继续?